Blog

  • Comparative analysis of codon usage bias and phylogenetic relationships in chloroplast genomes across 49 Dendrobium species | BMC Plant Biology

    Comparative analysis of codon usage bias and phylogenetic relationships in chloroplast genomes across 49 Dendrobium species | BMC Plant Biology

    Analysis of codon base composition

    The contents of T3, C3, A3, G3, GC1, GC2, GC3, and GCall in cp coding gene codons of 49 Dendrobium species were analyzed in this study (Figure S1, Table S3). The results revealed an asymmetric expression of the four nucleotides in these codons. Specifically, the third position of codons showed a higher frequency of A/T usage compared to G/C.The nucleotide expression frequencies at the third codon position were as follows: T3 (45.72%−47.79%), A3 (40.92%−43.96%), G3 (16.68%−19.13%), and C3 (16.64%−19.51%). Analysis of GC content across the coding regions showed values of 42.14%−48.65% for GC1, 37.37%−41.08% for GC2, and 28.81%−32.14% for GC3, all of which were below 50%. This indicates an overall preference for codons rich in A/T nucleotides. Notably, the GC content exhibited the trend GC1 > GC2 > GC3, highlighting a stronger preference for codons ending with A/T in the cp coding genes of Dendrobium species.

    GC content is a critical indicator of genomic characteristics. we analyzed the correlation among GC1, GC2, GC3, and GCall (Fig. 1, Table S4). The results revealed that GCall was significantly correlated with GC1, GC2, and GC3 (P < 0.01). Furthermore, GC1 and GC2 were significantly correlated (P < 0.05), indicating that the GC composition at the first and second codon positions may influence each other. In contrast, GC3 showed no correlation with GC1 or GC2, suggesting that the GC composition at the third position is independent of the first and second positions.

    Fig. 1

    Correlation analysis among the parameters of CUB (e.g., D. nobile). The numeric labels in the cells of the matrix represent correlation coefficients. These values typically range from -0.65 to 1. Dark blue indicates a positive correlation, while dark red indicates a negative correlation

    RSCU analysis

    RSCU is an important parameter for measuring codon preference. RSCU > 1 indicates a strong preference for that codon, categorizing as a high-frequency codon. Conversely, RSCU < 1 signifies a weak preference, classifying as a low-frequency codon. Excluding the initiation codon (AUG) and the termination codons (UGG, UAG, and UAA), there were 30 codons with RSCU > 1, representing 46.88% of the total number of codons (Fig. 2 and Table S5). Notably, 29 codons ended with A or U bases, accounting for 96.67% of the high-frequency codons. Among these, AGA, which encodes Arginine, exhibited the highest RSCU value, followed by GCU, which encodes Alanine. Additionally, 30 low-frequency codons with RSCU < 1 and 28 ended with G/C, accounting for 93.33%. These results indicated that the high-frequency codons tend to end with A/U, while the low-frequency codons are more likely to end with G/C.

    Fig. 2
    figure 2

    Heat Map for 49 Dendrobium species using RSCU values. The color and the degree of intensity indicate the RSCU value, and it varies from orange to blue with a low value to a high value of RSCU

    Factors affecting CUB in 49 Dendrobium species

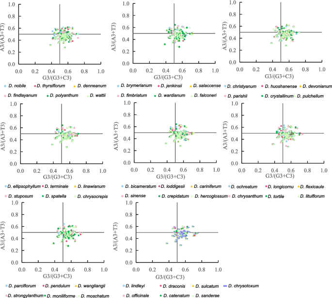
    PR2-plot analysis

    A PR2-plot analysis was conducted to analyze the relationship between the third base of codons (A3/T3 and G3/C3) in CDS of cp genomes from 49 Dendrobium species. As shown in Fig. 3, cp coding genes in the four regions were unevenly distributed, with the majority located far from the center. This deviation suggests that CUB in these genes may be primarily governed by natural selection.

    Fig. 3
    figure 3

    PR2-Plot of 49 Dendrobium species

    Neutrality plot analysis

    To further explore the influence of natural selection and mutation pressure on CUB, neutrality plot analysis was conducted using GC12 and GC3 as lateral and vertical axes, respectively. The results showed that GC12 was distributed from 29.01% to 53.24%, while GC3 was distributed from 20.39% to 46.86% in the CDS of the cp genome (Fig. 4). Notably, few genes were distributed along the diagonal, indicating a weak correlation among the nucleotide compositions at GC12 and GC3. Furthermore, the regression coefficient (slope) ranged from −0.038 to 0.368.

    Fig. 4
    figure 4

    Neutrality plot analysis results of GC12 and GC3 content values. A: Lowercase letters (a1 to y1) indicate D. nobile (a1), D. thyrsiflorum (b1), D. denneanum (c1), D. findlayanum (d1), D. polyanthum (e1), D. wattii (f1), D. bnymerianum (g1), D. jenkinsii (h1), D. salaccense (i1), D. fimbriatum (j1), D. wardianum (k1), D. falconeri (l1), D. christyanum (m1), D. huoshanense (n1), D. devonianum (o1), D. parishii (p1), D. crystallinum (q1), D. pulchellum (r1), D. ellipsophyllum (s1), D. terminale (t1), D. linawianum (u1), D. stuposum (v1), D. spatella (w1), D. chrysocrepis (x1), D. bicameratum (y1) respectively.B: Lowercase letters (a2 to x2) indicate D. loddigesii (a2), D. cariniferum (b2), D. sinense (c2), D. crepidatum (d2), D. hercoglossum (e2), D. ochreatum (f2), D. longicornu (g2), D. flexicaule (h2), D. chrysanthum (i2), D. tortile (j2), D. lituiflorum (k2), D. parciflorum (l2), D. pendulum (m2), D. wangliangii (n2), D. strongylanthum (o2), D. moniliforme (p2), D. moschatum (q2), D. lindleyi (r2), D. draconis (s2), D. sulcatum (t2), D. officinale (u2), D. scabrilingue (v2), D. sanderae (w2), D. chrysotoxum (x2) respectively

    ENC-plot analysis

    An ENC-plot analysis for GC3 was performed to investigate the factors influencing CUB in CDS of Dendrobium cp genome. When the CUB is influenced only by mutation pressure, the cp genes will fall on the ENC expected curve. If the cp genes fall below the ENC expected curve, then the CUB is mainly driven by other factors such as natural selection, in addition to mutation pressure [38]. As shown in Fig. 5, the Majority of the cp genes in the 49 Dendrobium species were far from the expected ENC curve, indicating that natural selection may be the primary factor driving CUB in the cp genome of Dendrobium, while mutation pressure plays a secondary role.

    Fig. 5
    figure 5

    ENC-GC3 plots of 49 Dendrobium species

    The calculated ENC ratios [(ENCexp-ENCobs)/ENCexp] range from −0.15 to 0.35 (Table 1), representing the difference between ENCobs values and ENCexp values. Approximately 73% of the genes have an ENC ratio greater than 0, which is consistent with the results of the ENC-plot analysis.

    Table 1 Frequency distribution of ENC ratios

    Optimal codons of Dendrobium

    Eleven to nineteen optimal codons were identified across 49 Dendrobium species, with most optimal codons ending with A/U. Notably, D. polyanthum and D. devonianum shared the same optimal codons: GCA, GAA, UUU, GGA, CAU, UUA, AAU, CCU, AGA, CGA, AGU, GUA, and GUU. Similarly, D. nobile, D. linawianum, D. flexicaule, and D. officinale shared the same optimal codons: GCA, GAA, UUU, GGA, GGU, CAU, AUU, AAA, UUA, CCU, CAA, CGA, CGU, AGU, ACU, and UAU (Figure S2 and Table S6).

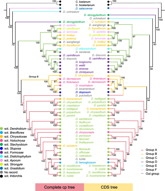
    Phylogenetic analysis

    Phylogenetic trees of 49 Dendrobium cp genomes were constructed based on the cp genomics and CDS using the ML method, with C. hookerianum and C. lowianum as outgroups. The resulting phylogenetic topologies revealed that the Dendrobium species was divided into three distinct groups (Group A, Group B, and Group C), and some species showed overlap between the cp genomics and CDS phylogenetic trees (Fig. 6). Discrepancies were also observed between molecular biological evidence and traditional plant morphological classifications within individual clusters. Species in sct. Chrysotoxae is found across Groups A, B, and C, challenging traditional morphological classifications and suggesting that of sct. Chrysotoxae species may have maternal sources from sct. Dendrobium, sct. Holochrysa, and sct. Chrysotoxae. Similarly, D. hrysocrepis from sct. Holochrysa appeared in Group A, distinctly separated from Group B, indicating possible maternal lineage derived from sct. Dendrobium. D. hercoglossum as the sole representative from sct. Breviflores is more closely related to sct. Dendrobium. However, it is difficult to define the phylogenetic relationship between sct. Breviflores and sct. Dendrobium.

    Fig. 6
    figure 6

    ML trees of 49 Dendrobium species using CDSs and cp genomes by the maximum likelihood method

    Additionally, PLS-DA was conducted to evaluate the relationship between CUB and phylogeny based on RSCU values of Dendrobium species. The PLS-DA showed that Groups A and C were each divided into two subgroups, consistent with the phylogenetic trees derived from the cp genomics and CDS (Figure S3). In contrast, Group B could not form a distinct cluster. The species were dispersed into Groups A and C. These findings suggest that RSCU values are valuable tools for revealing the evolutionary relationships among Dendrobium species.

    Continue Reading

  • Lenovo and Reulay Harness VR to Unlock the Science of Mindset and Well-Being

    Lenovo and Reulay Harness VR to Unlock the Science of Mindset and Well-Being

    With immersive technology continuing to evolve, the intersection of neuroscience, AI, and XR is creating new possibilities for human well-being. In a forward-looking collaboration, Lenovo and Reulay are…

    Continue Reading

  • Reproductive history and cardiometabolic disease: the role of endogenous estrogen exposure across the lifespan in postmenopausal women | BMC Women’s Health

    Reproductive history and cardiometabolic disease: the role of endogenous estrogen exposure across the lifespan in postmenopausal women | BMC Women’s Health

    In this study, we observed a consistent inverse association of the duration of reproductive lifespan and lifetime endogenous estrogen exposure with the risks of diabetes, hypertension and CVD among postmenopausal women in Northwest China. Women…

    Continue Reading

  • Colton Herta’s F2 team confirmed as Cadillac test driver aims to put himself in ‘best possible position’ for F1 chance

    Colton Herta’s F2 team confirmed as Cadillac test driver aims to put himself in ‘best possible position’ for F1 chance

    Colton Herta will represent the Hitech squad when he switches from IndyCar to F2 in 2026, it has been announced, with the American attempting to pave the way for his “ultimate ambition” of one day racing in F1.

    Herta, who was announced as a…

    Continue Reading

  • Dutta P, Kumari A, Mahanta M, Upamanya Gunadhya K, Heisnam P et al. Nanotechnological approaches for management of soil-borne plant pathogens. 2023;14. https://doi.org/10.3389/fpls.2023.1136233.

  • Jang Y, Yi H, Maharjan R, Jeong M, Yoon Y. First report…

Continue Reading

  • “Just realising that I wasn’t alone… was profound”: a mixed-methods evaluation of a pilot peer-to-peer wellbeing program for carers of children with rare epilepsies | Orphanet Journal of Rare Diseases

    “Just realising that I wasn’t alone… was profound”: a mixed-methods evaluation of a pilot peer-to-peer wellbeing program for carers of children with rare epilepsies | Orphanet Journal of Rare Diseases

    This study was approved by the University of NSW (UNSW) Sydney Human Research and Ethics Committee: number HC220624.

    Study design

    Intervention components and adaptation

    The Raregivers Wellness Retreat programme was initially designed by Raregivers Inc to support family members caring for a loved one impacted by a rare disease. It included three virtual sessions per week delivered over 6 weeks, focusing on guided exercises, sensory self-care experiences, and the Raregivers Emotional Journey Map. The program also incorporated Sustainable Carer Workshops, providing practical strategies for self-care and resilience. Participants engaged in group-based sessions via Zoom™, ensuring flexibility and accessibility. Each session was designed to last approximately 60 min, with additional resources and exercises provided for participants to complete at their own pace throughout the week. The program was free to participants, and each carer received a wellness kit containing educational and self-care materials to enhance their experience.

    Adaptation of the program for the Australian context was led by consumer lead (KP) and Raregivers course coordinator (ML), who have lived experience caring for children with complex rare epilepsy syndromes. They co-designed the weekly program to ensure its relevance and acceptability for Australian participants. While the core structure of the program remained consistent with the original design, the adaptation integrated culturally and contextually relevant topics. The co-design process ensured that the program addressed the unique challenges faced by carers in Australia, enhancing its impact and resonance with participants. This iterative approach allowed sessions to evolve in response to participant needs, ensuring the program was both dynamic and participant-centred.

    Participants

    Carers were eligible to participate in the study if they had attended the retreat and met the following criteria: (i) were the primary carer of a child with a complex, rare epilepsy; (ii) were aged 18 years or older; (iii) were able to communicate in English; and (iv) had access to the internet and a computer. Carers were screened for psychological distress via the online expression of interest form, which incorporated a screening questionnaire with a validated Distress Thermometer (see Additional file 1) [14]. Because this was a pilot study, the Wellness Retreat was scoped to establish safety, feasibility, and acceptability. Individuals with high distress scores (≥ 9 on the Distress Thermometer) were therefore not included, as the program was designed as a strengths-based, preventative wellbeing initiative and was not equipped to provide acute psychological support. Eligible participants provided informed consent and were enrolled. Those screening with high distress were individually contacted by the research team, provided information on appropriate mental health services, and offered support to connect with these services if required.

    Consent to participate in evaluation of the retreat was given electronically, and implied consent was received from participants who completed and submitted the baseline and follow-up questionnaires. Participants also gave verbal consent prior to starting the interviews.

    Recruitment

    Participants were recruited via the mailing lists and social media platforms (Twitter, Facebook, LinkedIn) of relevant not-for-profit and community organisations, including Genetic Epilepsy Team Australia (GETA), Epilepsy Foundation Australia, Rare Voices Australia, Genetic Alliance Australia, and Syndromes Without A Name Australia. These organisations shared the study advertisement, which included a link to the expression of interest form. Eligible carers received an email invitation to participate, which included a link to the study information sheet and consent form. A maximum of two follow-up attempts (email or telephone call, using contact details provided in the expression of interest form) were made to non-responders.

    Evaluation design

    The acceptability, feasibility and impact of the Raregivers Wellness Retreat on carers’ self-reported wellbeing and social inclusion was evaluated using a mixed-methods pilot study. Participants completed a pre-intervention (upon enrolment, before their first session; see Additional file 2) and post-intervention (1 week after the final session; see Additional file 3) questionnaire, administered online via the Research Electronic Data Capture (REDCap) platform [15, 16]. Questionnaires were anticipated to take approximately 30 min to complete.

    Following the program, participants were invited to one-on-one semi-structured interviews via Zoom™. These interviews were audio recorded, de-identified, and transcribed for analysis (see Additional file 4 for the interview guide).

    Measures

    The primary outcomes of acceptability and feasibility were assessed post-intervention using 15 purpose-designed items (see Additional file 3).

    Secondary outcomes related to participant wellbeing, quality of life, social inclusion and the extent to which participants live consistently with their values (valuing) were assessed using validated scales at pre- and post-intervention (Table 1 and Additional files 2 and 3).

    Table 1 Overview of carer questionnaire measures/items

    Wellbeing

    The 15-item PERMA Profiler questionnaire was utilised to assess wellbeing across five domains [17]. The full PERMA Profiler contains 23 items, however a shortened version with 15 items was used for this study.

    Social inclusion

    The Social Inclusion Scale (SIS) assesses individuals’ self-perceived levels of social inclusion [18,19,20]. The overall SIS score was computed by summing all responses (which range from 16 to 64). This scale formulates three elements negatively and scores them in reverse order when calculating the overall score.

    Values

    The Valuing Questionnaire was used to assess the extent to which participants lived consistently with their values [21]. The Progress subscale evaluates personal adherence to values, and the Obstruction subscale measures the extent of barriers hindering the pursuit of a valued life. The ratings for each subscale were aggregated.

    Carer quality of life

    The ASCOT-SCT4 [22] was used to assess carer experience and social care-related quality of life across 7 domains: (1) Occupation; (2) Control over daily life; (3) Self-care; (4) Personal safety; (5) Social participation; (6) Space and time to be yourself; (7) Feeling supported and encouraged.

    Post-intervention interviews

    At the conclusion of the program, participants were invited to participate in a one-on-one semi-structured interview that covered their overall impressions of the program, what they liked/disliked, challenges, feasibility and acceptability of the program as well as their wellbeing, self-efficacy and social connectedness. The interview guide (see Additional file 4) was developed by the multidisciplinary team which included an epilepsy nurse, genetic counsellor, psychologist, clinical geneticist, consumer engagement expert and implementation science experts.

    Quantitative analyses

    Data was subjected to descriptive analysis by a statistician independent to the implementation team. Various descriptive statistics were computed, including count, mean, standard deviation, proportion, median, and range. We conducted a comparative analysis of various indicators at two time points, baseline and post-intervention, to examine the changes. Inferential testing for effect were not undertaken due to the small sample size.

    For the PERMA profiler [17], the domain specific change was calculated by subtracting participants’ baseline scores from their follow-up scores for each domain. A positive change score indicates improved wellbeing over time, while a negative change score indicates reduced wellbeing over time. We report this data as frequencies of change.

    The SIS domain-specific change was computed by subtracting baseline scores from follow-up scores for each domain. Positive change scores suggest greater and stronger sense of social inclusion over time, while negative change scores indicate weaker and lower inclusion.

    The domain-specific change for Valuing was calculated by subtracting baseline scores from follow-up scores in each domain. A positive change score in the Progress domain indicates a higher degree of valued living over time, whereas a higher score in Obstruction reflects a lower level of valued living.

    For each domain of the ASCOT-SCT4, we compared the pre- and post-intervention scores for each participant. A positive change was defined as one or more category shifts towards an ‘ideal state’, and a negative shift as one or more category shifts towards ‘high level needs’ from baseline to follow-up.

    Qualitative analysis

    The responses to open ended questions and interviews were analysed using a thematic analysis approach to explore the common experiences of participating in the program and highlight the impact of the program, as well as any barriers and facilitators to implementation. All transcripts were coded and analysed in NVivo© Version 12. The analysis followed five key stages outlined by Braun et al. (2019) [23]: data familiarisation, generation of codes, searching for themes, grouping and reviewing themes, and defining and naming themes. The transcripts were first independently read and coded by two researchers (KP, JM). These initial codes were then reviewed and updated following a discussion with the research team (KP, JM, SB). After the initial coding process, themes were generated and discussed with the research team (KP, JM, EEP), including the relationships between themes, and revision and collapsing of overlapping themes.

    Mixed methods analysis

    The quantitative and qualitative data were integrated narratively at the interpretation and reporting level using a weaving approach [24]. The quantitative and qualitative findings are presented together on a theme-by-theme basis according to the outcomes.

    Continue Reading

  • Effect of a virtual reality simulator for preclinical instruction of operative dentistry on level of competence of undergraduate dental students | BMC Medical Education

    Effect of a virtual reality simulator for preclinical instruction of operative dentistry on level of competence of undergraduate dental students | BMC Medical Education

  • Roy E, Bakr MMGR. The need for virtual reality simulators in dental education: a review. Saudi Dent J. 2017;29:41–7.

    Article 

    Google Scholar 

  • Perry S, Bridges SM, Burrow MF. A review of the use of…

  • Continue Reading

  • Google Announces A New Era For Voice Search

    Google Announces A New Era For Voice Search

    Google announced an update to its voice search, which changes how voice search queries are processed and then ranked. The new AI model uses speech as input for the search and ranking process, completely bypassing the stage where voice is…

    Continue Reading

  • After “defining moment” with Paris 2024 gold, An Seyoung switches it up

    After “defining moment” with Paris 2024 gold, An Seyoung switches it up

    An: Enjoying badminton more, “good results will follow”

    Ultimately, An decided on incorporating a more aggressive style into her game, instead of playing more defensive shots.

    However, she noted that it wasn’t about making wholesale changes to…

    Continue Reading

  • A multidimensional model of ethical challenges in hemodialysis: a qualitative study for specialist physicians | BMC Medical Ethics

    A multidimensional model of ethical challenges in hemodialysis: a qualitative study for specialist physicians | BMC Medical Ethics

    Characteristics of participants

    The characteristics of the 28 participants are provided in Table 2. They had an average age of 36.1 years (range: 27.0–45.0), with 9.1 years of work experience (range: 1.0–17.0), including 7.1 years in HD…

    Continue Reading